Erkundung - Beschleunigungsfunktion
Die Entwicklung eines 100m-Laufs untersuchen
Wir betrachten noch einmal Daten zu einem 100m-Lauf.
Beim 100m-Lauf interessiert nicht nur die Entwicklung der momentanen Geschwindigkeit, sondern auch die damit verbundene Entwicklung der momentanen Beschleunigung.
Die Tabelle zeigt eine typische Entwicklung (etwas überzeichnet) mit Hilfe von Funktionsgraphen.
| Zuordnung | Graph | Funktionen |
|---|---|---|
| Zeit -> Weg | ![]() |
$s(t)$ |
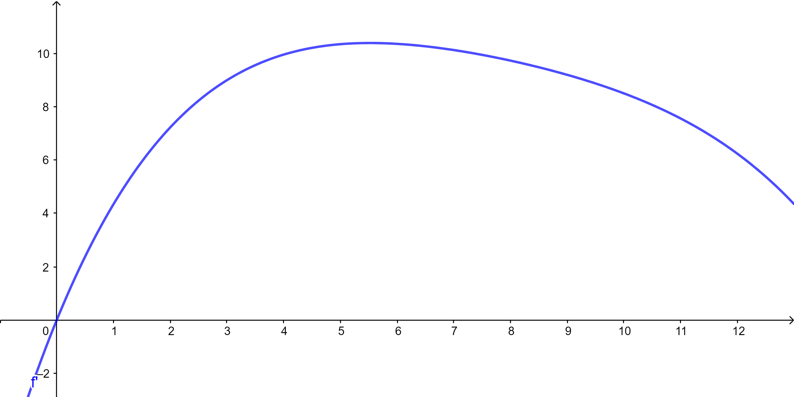
| Zeit -> Geschwindigkeit | ![]() |
$v(t) = s'(t)$ |
| Zeit -> Beschleunigung | ![]() |
$a(t) = v'(t) = s''(t)$ |
Aufgabe 1
Analysiere den Funktionsgraph zur Zeit-Weg-Funktion und kläre folgende Fragen.
- Wie lang hat der 100m-Lauf gedauert?
- Woran erkennt man (wenn man genau hinschaut), dass die Läuferin / der Läufer am Ende des Laufs etwas langsamer wird?
Aufgabe 2
Analysiere den Funktionsgraph zur Zeit-Geschwindigkeit-Funktion und kläre folgende Fragen.
- Welche maximale Geschwindigkeit hat die Läuferin / der Läufer erreicht (in m/s)?
- Wann wurde diese maximale Geschwindigkeit erreicht?
Aufgabe 3
Analysiere den Funktionsgraph zur Zeit-Beschleunigung-Funktion und kläre folgende Fragen.
- Wie zeigt sich die Zu- und Abnahme der momentanen Geschwindigkeit am Graph der Zeit-Beschleunigung-Funktion?
- Wie kann man am Graph der Zeit-Beschleunigung-Funktion erkennen, wann die maximale Geschwindigkeit erreicht wurde?
Aufgabe 4
Mit Geschwindigkeit beschreibt man die Änderung des zurückgelegten Wegs pro Zeit. Mit Beschleunigung beschreibt man die Änderung der Geschwindigkeit pro Zeit.
(a) Benutze diese Zusammenhänge, um folgende Zusammenhänge zwischen den Funktionen $s$, $v$ und $a$ zu erklären:
- $v(t) = s'(t)$
- $a(t) = v'(t)$
(b) In der Tabelle oben findet man den Eintrag $a(t) = v'(t) = s''(t)$. Wie könnte man die Schreibweise $s''(t)$ deuten?
Aufgabe 5
Im Applet ist eine Zuordnungsvorschrift für die Funktion Zeit-Weg-Funktion $s$ angegeben. Bestimme die zugehörigen Funktionen $v$ und $a$ und gib sie in die Eingabefelder ein. Wenn du den Punkt P auf dem Graph von $s$ bewegst, dann kannst du deine Eingaben kontrollieren.
Zum Herunterladen: 100m_lauf2.ggb
Quellen
- [1]: 100m Lauf - Urheber: Stefan Brending - Lizenz: Creative Commons BY-SA 3.0



