Erarbeitung
Zielsetzung
Hier geht es darum, mit Hilfe von Ableitungsfunktionen weitere Informationen über den 100m-Lauf von S. zu erschließen.
Ableitungsfunktionen bilden und deuten
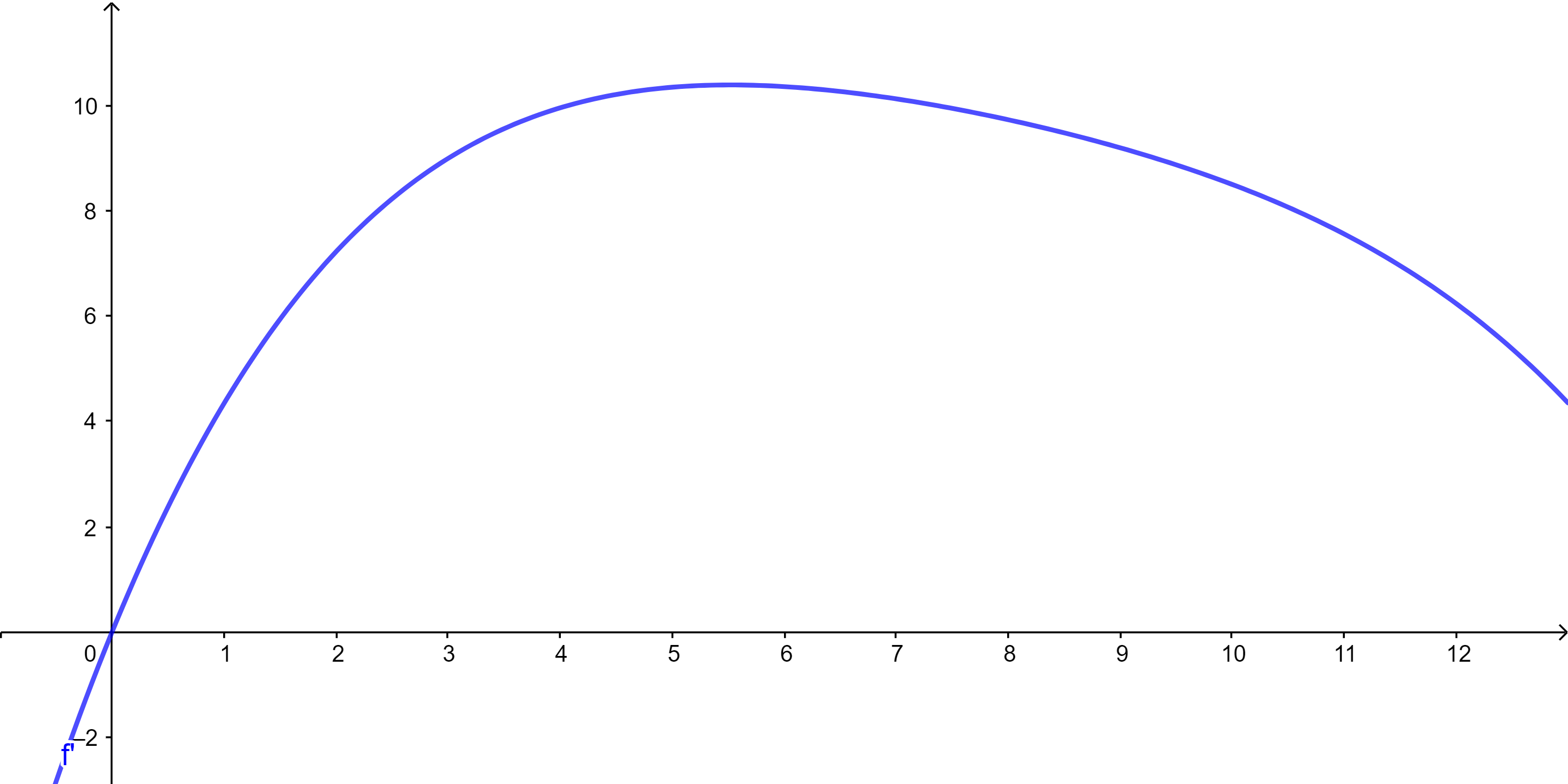
Die Tabelle zeigt die Entwicklung eines 100m-Laufs mit Hilfe von Funktionsgraphen.
| Zuordnung | Graph | Funktionen |
|---|---|---|
| Zeit -> Weg | ![]() |
$s(t)$ |
| Zeit -> Geschwindigkeit | ![]() |
$v(t) = s'(t)$ |
| Zeit -> Beschleunigung | ![]() |
$a(t) = v'(t) = s''(t)$ |
Aufgabe 1
Analysiere den Funktionsgraph zur Zeit-Weg-Funktion und kläre folgende Fragen.
- Wie lang hat der 100m-Lauf gedauert?
- Woran erkennt man (wenn man genau hinschaut), dass die Läuferin / der Läufer am Ende des Laufs etwas langsamer wird?
Aufgabe 2
Analysiere den Funktionsgraph zur Zeit-Geschwindigkeit-Funktion und kläre folgende Fragen.
- Welche maximale Geschwindigkeit hat die Läuferin / der Läufer erreicht (in m/s)?
- Wann wurde diese maximale Geschwindigkeit erreicht?
Aufgabe 3
Analysiere den Funktionsgraph zur Zeit-Beschleunigung-Funktion und kläre folgende Fragen.
- Wie zeigt sich die Zu- und Abnahme der momentanen Geschwindigkeit am Graph der Zeit-Beschleunigung-Funktion?
- Wie kann man am Graph der Zeit-Beschleunigung-Funktion erkennen, wann die maximale Geschwindigkeit erreicht wurde?
Aufgabe 4
Mit Geschwindigkeit beschreibt man die Änderung des zurückgelegten Wegs pro Zeit. Mit Beschleunigung beschreibt man die Änderung der Geschwindigkeit pro Zeit.
(a) Benutze diese Zusammenhänge, um folgende Zusammenhänge zwischen den Funktionen $s$, $v$ und $a$ zu erklären:
- $v(t) = s'(t)$
- $a(t) = v'(t)$
(b) In der Tabelle oben findet man den Eintrag $a(t) = v'(t) = s''(t)$. Wie könnte man die Schreibweise $s''(t)$ deuten?
Aufgabe 5
Im Applet ist eine Zuordnungsvorschrift für die Funktion Zeit-Weg-Funktion $s$ angegeben. Bestimme die zugehörigen Funktionen $v$ und $a$ und gib sie in die Eingabefelder ein. Wenn du den Punkt P auf dem Graph von $s$ bewegst, dann kannst du deine Eingaben kontrollieren.
Zum Herunterladen: 100m_lauf2.ggb


